12月17日,皇台酒业发布交易风险提示,称股价波动较大,公司短期内存在无法改善经营业绩、控制权不稳定等风险,请广大投资者,注意二级市场交易风险。新京报记者注意到仅仅两天,皇台酒业股价就上涨356.49%,17日收盘,皇台酒业股价报34.1元/股,相较于停牌前一日的收盘价,已涨超过4倍。

从2000年上市起,皇台酒业可谓是“命途多舛”,公司历经四次“披星戴帽”、五度易主,其间还爆出6700万元库存酒不翼而飞,被股民戏称“獐子岛第二”。后来,更因为连续3年亏损,连续两年净资产为负,于2019年5月暂停上市。
随后,皇台酒业开始保壳之战。2019年4月,皇台酒业的控股股东发生变更,甘肃盛达集团股份有限公司(以下简称:盛达集团)掌握控制权,并先后通过增送资产、债务转移、提供借款等增加公司收入,同时皇台酒业也减少了管理费用的支出、并推出新品为恢复上市做准备。
一系列组合拳下,2019年皇台酒业营业收入和净利润双增,实现扭亏为盈。2020年5月,皇台酒业恢复上市申请被深交所受理。12月7日,深交所决定,同意皇台酒业股票自2020年12月16日恢复上市。
恢复上市后,皇台酒业后续生产经营活动是否会有改变?12月16日,新京报记者致电了皇台酒业董秘办,工作人员表示一切以公司公告为准。不过,记者从皇台酒业多个经销商处获知,目前,皇台酒业的产品以中低端为主,订货优惠力度较大,公司也在准备推出面向高端市场的单品。
皇台酒业复盘:股价暴涨
根据关于公司股票恢复上市首日的提示性公告,皇台酒业股票恢复上市首日的前收盘价为公司股票停牌前一日的收盘价,即7.47元/股。恢复上市首日不实行价格涨跌幅限制,次一交易日涨跌幅限制为10%。
12月16日,皇台酒业一开盘股价就迅猛上涨,一分钟内涨幅扩大至268.14%而触及临时停牌;10点30分,皇台酒业再次开盘,涨幅强势依旧,只用了21秒,涨幅扩大至301.61%,触发二次临时停牌,直到14时57分才复盘。截至当日收盘,皇台酒业股价上涨314.99%,收于31元/股,全天换手率17.78%,成交额达6.11亿元。

12月17日,皇台酒业开盘再次涨停。截至17日收盘,皇台酒业收报34.10元,上涨10.00%,偏离值9.07%,成交额12.48亿元,换手率20.68%
股价疯狂上涨的背后,谁在悄悄买入?谁又从中获利?
新京报记者查阅龙虎榜数据发现,16日、17日龙虎榜中,出现多位知名游资身影,上海证券深圳民田路营业部更是“一日游”。
16日龙虎榜,前五营业部合计买入1.31亿元,其中,上海证券深圳民田路营业部买入4997万元,华鑫证券深圳益田路营业部买入3246万元。卖方席位第一名是华西证券成都高升桥路营业部,卖出3543万元。国都证券成都天益街营业部、招商证券青岛金家岭金融区营业部分列二、三位,分别卖出3100万元、2598万元。
17日龙虎榜显示,前五营业部合计买入2.12亿元,其中,国泰君安上海江苏路营业部买入13649万元,华泰证券扬州江都龙川南路营业部买入2333.49万元。卖方席位第一则为16日买入第一的上海证券深圳民田路营业部,卖出5685.83万元。
新京报记者注意到,在皇台酒业停牌前就曾有游资出现在龙虎榜。
16日卖方排名第三的招商证券青岛金家岭金融区营业部曾在2019年4月19日登上龙虎榜买方第一,当日买入698万元。此外,在皇台酒业暂停上市前一个月,曾5次登上龙虎榜,Wind数据显示,从2019年4月1日至4月19日14个交易日,皇台酒业收获12个涨停板,在此期间,银河证券兰州庆阳路营业部、华鑫证券西安群贤路营业部两家营业部买入金额超过2000万。国泰君安兰州酒泉路营业部、中国银河兰州庆阳路营业部、国泰君安甘肃分公司等营业部净买入皆超过1000万元。
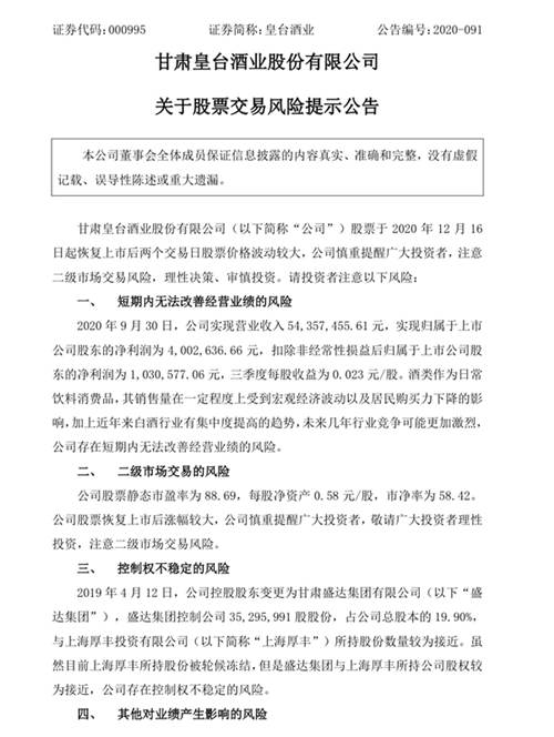
两天股价暴涨之后,皇台酒业在12月17日发布的风险提示中表示,公司股票恢复上市后,公司还存在短期内无法改善经营业绩、二级市场交易、控制权不稳定、资产受限、股民诉讼等风险。
风雨20年:四度戴帽、五度易主
公开资料显示,皇台酒业成立于1985年,前身是武威酒厂。2000年8月,皇台酒业登陆A股市场,作为甘肃武威的第一家上市公司,皇台酒业还曾享有“南有茅台,北有皇台”的美誉。
不过,上市后,皇台酒业的经营情况大不如前。2002年、2003年皇台酒业分别亏损1189.60万元和11576.76万元,首次披星戴帽;2008年、2009年分别亏损5082.81万元和5880.71万元,再次披星戴帽;2013年和2014年实现净利润分别为-2930.53万元和-3928.85万元,三度披星戴帽;由于2016年至2018年净利润连续为负,皇台酒业第四次披星戴帽,股票自2019年5月13日起暂停上市。
此外,在这20年间,皇台酒业还在公司治理上反复”换将”,且多次出现大股东及二股东的矛盾纠纷,甚至双方对簿公堂。
2001年11月,皇台酒业的控股股东由甘肃皇台实业集团,变更为北京皇台商贸有限责任公司,该公司实控人为武威市凉州区国有资产管理局。2007年1月,北京鼎泰亨通有限公司成为其控股股东,北京皇台商贸退居二股东。
2010年2月,上海厚丰接替北京鼎泰亨通成为大股东。2015年4月,上海厚丰将其持有的100%股权转让给新疆润信通公司,后者成为公司间接控股股东。新京报记者梳理公告发现,自2015年以来,皇台商贸及其控股股东甘肃皇台酿造集团共计10次将皇台酒业告上法庭。
2018年1月30日,皇台酒业发布公告称,财务部对库存商品进行盘点,发现库存成品酒出现严重库亏,涉及金额约6700万元。按当时公司产品价格估算,相当于约有100万瓶库存酒“不翼而飞”,皇台酒业因此被股民戏称“獐子岛第二”。
2019年4月,盛达集团取得皇台酒业二股东北京皇台商贸的委托表决权,合计持有公司19.9%的股份,成为新的控股股东。不过,值得注意的是,上海厚丰系仍然持有皇台酒业19.60%的股份,与盛达集团的持股比例接近。
皇台酒业的“保壳”之战
盛达集团入主皇台酒业后,便开始进行“自救”,为恢复上市增加可能性。
首先是更换管理层,2019年4月12日,盛达集团成为控股股东的当日,皇台酒业董事长、总经理、财务总监、董事会秘书等9名高管及1名内部审计部部长集体辞职,辞职理由均为“个人原因”。
其次为了解决资不抵债,盛达集团将其所持甘肃盛达皇台实业100%股权无偿赠与皇台酒业的全资子公司。据统计,甘肃盛达皇台实业核心资产为商铺、工业土地、地上附着物,价值为1.3亿元-1.5亿元。2019年度,皇台酒业因上述事项固定资产原值增加6304.03万元,无形资产原值增加7649.01万元。
最后进行债务转移。皇台酒业全资子公司甘肃凉州葡萄酒有限公司将9000万元借款本金概括转移至弘威城投名下,由弘威城投无偿替代葡萄酒公司成为武威农村商业银行股份有限公司的债务人,履行9000万元还款义务。同时,武威农商行拟与葡萄酒公司进行债务重组,并签署相关协议,一次性减免葡萄酒公司所欠不超过2100万元利息(包括罚息等)。
此外,盛达集团还研发新产品,同时也减少了管理费用的支出。
2019年下半年,皇台酒业开始逐渐恢复酿造生产。一方面,皇台酒业新品:窖底原浆12、窖底原浆18。另一方面,皇台酒业不断压缩管理费用。新京报记者梳理财报发现,2018年,皇台酒业的管理费用为3400万元;2019年皇台酒业的管理费用则压缩到1891.49万元;2020年上半年管理费用仅为936.09万元,比去年同期减少93.07万元。
一系列组合拳下,2019年皇台酒业营业收入和净利润双增,实现扭亏为盈。财报显示,2019年皇台酒业实现营业总收入9904.63万元,同比增长288.67%;净利润6821.37万元,同比增长171.44%。从今年前三季度财报来看,1-9月,皇台酒业实现营收5435.75万元,同比增长37.34%,净利润400.26万元,同比增长128.70%。
品牌低端化,市场份额较小
恢复上市后,皇台酒业后续生产经营活动是否会有改变?12月16日,新京报记者致电了皇台酒业董秘办,工作人员表示一切以公司公告为准。不过,记者从皇台酒业多个经销商处获知,目前,皇台酒业的产品以中低端为主,订货优惠力度较大,公司也在准备推出面向高端市场的单品。
“公司一共拥有10款产品。”陈肖强(化名)是皇台酒业兰州市的一名招商经理,他对新京报记者表示,目前皇台酒业一共有四大系列,分别为窖底原浆系列、鼎系列、经典皇台系列及普老皇台,“之前公司产品线太多,刚整合清理完,目前产品定位为中低档酒,年底会推出一款面向高端市场的窖底原浆30。”
不过,新京报记者走访了北京市潘家园附近的多家烟酒超市,均未发现有售卖皇台酒。随后,新京报记者查阅皇台酒业的天猫旗舰店,销售排名第一为52度窖底原浆,月销42件。
白酒营销专家蔡学飞告诉新京报记者,皇台酒业作为区域名酒,在西北市场拥有一定的市场发展机遇,但是目前由于其长期边缘化,恢复上市之后可能首先要解决市场重建工作,包括品牌价值提升、渠道重建,产品重新规划等问题。
对于皇台酒业即将推出的高端化产品,蔡学飞表示,皇台酒业推出高端产品更多的是品牌造势,提升品牌形象,由于缺乏相应的品牌号召力与目标人群,销售价值不大。
| 食品保健






