自5月10日以来,以色列与加沙地带武装爆发严重冲突,引发国际社会严重关切。
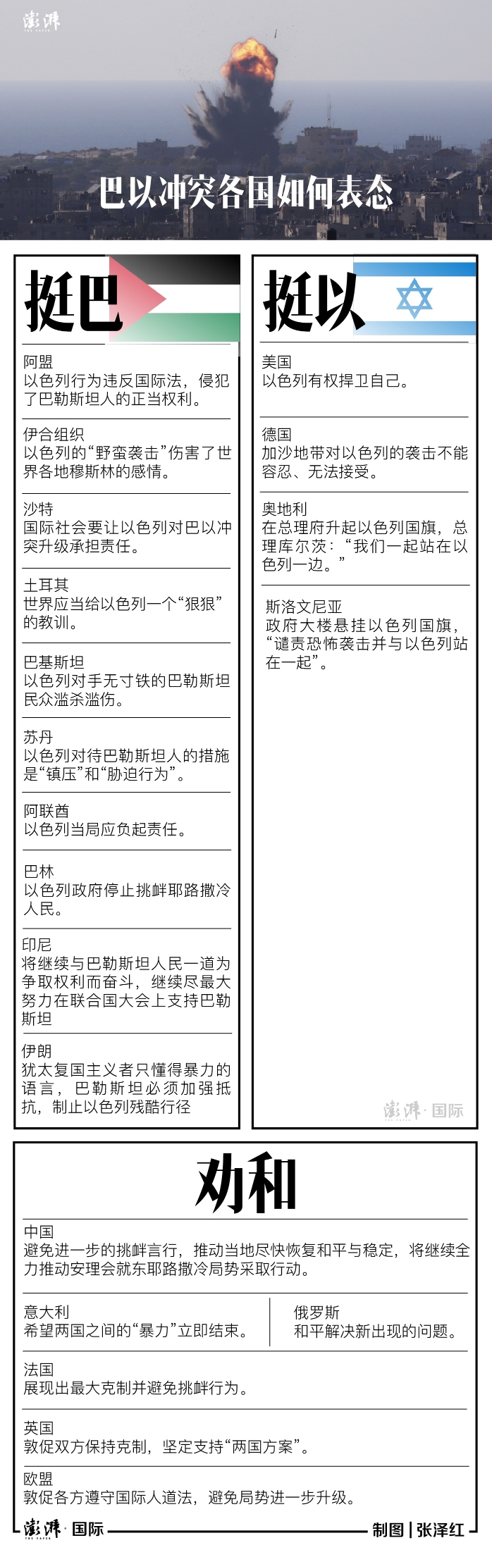
截至目前,世界多个国家和组织已对冲突作出表态。阿拉伯联盟与伊斯兰合作组织均对巴勒斯坦一方表示了绝对支持,沙特、土耳其、伊朗、巴基斯坦、印度尼西亚等穆斯林为主体的国家都对以色列提出了严厉谴责。
与此同时,美国、德国等国则对以色列表示支持。美国也是联合国安理会常任理事国当中唯一一个支持以色列“自卫”的国家。奥地利、斯洛文尼亚则在政府办公机关挂起了以色列国旗以示声援。
中国、俄罗斯、英国、法国等国则敦促各方克制,避免局势进一步升级。

据以色列国防军14日声明,加沙地带武装人员迄今向以色列发射2000多枚火箭弹,造成以方7人死亡、100多人受伤。以军展开报复行动,空袭和炮击加沙地带武装组织上千个目标。加沙地带卫生部门14日晚表示,以军的空袭和炮击共造成巴方126人死亡、950人受伤,死者中有31名儿童和20名妇女。
联合国中东和平进程协调员托尔·文内斯兰13日在纽约联合国总部向安理会表示,新爆发的冲突是“多年来以色列和巴勒斯坦之间最严重的升级”。联合国秘书长古特雷斯同日敦促各方悬崖勒马,结束暴力,保护平民生命。
| 国内国际






