7月16日,当当网连发两封内部邮件,表示成立了独立的公司权益保护部,以防范李国庆行政拘留期满后扰乱公司正常工作秩序的可能。

当当网内部邮件截图
根据当当网内部邮件,当当网成立的公司权益保护部重点招募有司法机构相关工作经验、退伍军人及安保人员,重在经历,不做年龄、学历等其他硬性要求。
此外,7月16日晚间,当当法务部官方微博连发两条信息,分别就当当网成立20年来的股权结构变化、以及股东离婚案件对当当网运营的影响进行详细说明。微博显示,当当网20年来股权结构一直很清晰,俞渝大股东身份未变;股东离婚诉讼不会对当当网的运营与治理结构造成影响。这也是继李国庆因7月7日“抢公章”被行政拘留后,当当网方面首次公开对外发声。
图为“当当法务部”微博

图为“当当法务部”微博
公开资料显示,继4月26日“抢公章”事件后,7月7日李国庆再次闯进当当网北京办公区抢夺重要资料,并因此被北京朝阳警方依法行政拘留。

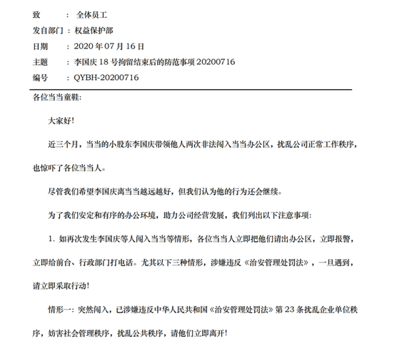
当当网内部邮件截图
从内部邮件透露的信息来看,在当当网方面看来,李国庆拘留结束后,扰乱公司正常工作秩序的行为或将继续。为维护安定和有序的办公环境,当当网专门成立了公司权益保护部。此外,内部邮件梳理出后续四大注意事项,提醒供应商等谨防李国庆发函“诈骗”,号召全体员工共同抵制外来的“不确定因素”。
而从此次当当网方面发布的当当网股权历史改革来看,2016年9月当当退市时,俞渝、李国庆、孩子和管理层曾约定在控股公司的股权比例,即分别为52.23%、22.38%、18.65%、6.74%。后为归还私有化的并购贷款,当当网股权从境外控股公司→北京当当网WOFE→北京科文当当VIE的序列,转换为原股东在北京当当科文持股。因此俞渝、李国庆和管理层分别持股比例调整为64.2%、27.51%和8.29%,之前约定的18.65%的孩子股权由前三方按比例分别代持。而这恰恰与在北京市工商局登记的“北京当当科文”的股权结构是一致的。
在当当网方面看来,当当网20年来股权结构一直很清晰。李国庆目前在当当网的身份只是小股东,其所谓股东会决议、董事会决议在法律上不成立。
当当法务部发布的第二条微博,则透露了李国庆与俞渝离婚案的诸多细节。文中提到,2019年11月29日第一次开庭双方交换证据时,俞渝的律师出庭并提交了证据,但李国庆/代理律师没有提交证据。另外,当当网引用法律专业人士的意见表示,当当网股东离婚诉讼不影响当当网的运营与治理结构。
| 创新科技





